Introduction: Keypad Doorlock Menggunakan IC
Halo semuanya, Di instructable kali ini penulis akan merancang keypad doorlock menggunakan aplikasi proteus
Pada keypad doorlock ini akan menggunakan keypad sebagai alat untuk menginput password yang terdiri dari 4 kombinasi angka untuk membukanya.
Supplies
- Keypad 4x4
- IC MM74C922
- IC 74LS47
- IC 74LS85
- IC 74LS138
- IC 4027
- IC 74LS160
- Seven Segment Display
- LED Green
- LED Red
- Logic State
- Buzzer
- Relay
- Battery 12V
- Resistor 1000Ω
- Resistor 220Ω
- Resistor 470Ω
- Resistor 10kΩ
- Dioda 1N4001
- Transistor BC458
- Kapasitor 1nF
- Kapasitor 1mF
- AND GATE
- OR GATE
- NOT GATE
- NAND GATE
- NOR GATE
- Push Button
- CLOCK
- GROUND
- LM555
Step 1: Keypad Ke IC Encoder
Dibagian keypadnya bisa diedit(decompose) menjadi 0-3 pada baris pertama, 4-7 pada baris kedua dan 8-9 pada baris ketiga
Keypad bagian baris 1-4 dihubungkan ke Encoder MM74C922 y1-y4 sedangkan keypad bagian kolom 1-4 dihubungkan ke x1-x4
Step 2: IC Encoder MM74C922 Ke IC 74LS47
Encoder MM74C922 bagian kiri(input) dihubungkan ke keypad sedangkan bagian kanan atau bagian outputnya dihubungkan ke IC 74LS47
Bagian KBM dan OSC dihubungkan ke kapasitor sebesar 1nF, lalu KBM, OSC, dan OE dihubungkan ke ground
Output dari IC MM74C922 (A,B,C,D) dihubungkan ke IC 74LS47(A,B,C,D)
Pada IC 74LS47, pin BI/RBO, RBI dan LT dihubungkan ke sumber listrik(tegangan) sebesar 5V sedangkan pin DA akan dihubungkan ke flip-flop pada step 4 nantinya
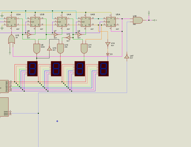
Step 3: IC 74LS47 Ke Seven-Segment Display
IC74LS47 adalah IC BCD to seven-segment Display decoder dengan memiliki 7 pin output, masing-masing pin tersebut dihubungkan ke seven-segment sesuai urutan. Pin QA ke pin pertama, pin QB ke pin kedua, pin QC ke pin ketiga dan seterusnya sampai ke pin QG dan pin ketujuh
Step 4: Seven-Segment Display Ke Shift Register JK-FF
fungsi flip-flop(FF) adalah sebagai penyimpan data rangkaian sekuensial. Pada step ke-4 ini akan menggunakan JK flip-flop untuk menyimpan data(memori) dari input keypad dan menampilkan hasil output tersebut ke seven-segment display.
Menggunakan 5 JK-FF yang dihubungkan ke seven-segment pin VCC
JK-FF memiliki 7 pin.
- Pin J dan CLK dihubungkan ke IC 74LS47 pin DA.
- Pin S dihubungkan ke ground.
- Pin K, pada JK-FF pertama pin K dihubungkan ke ground, untuk JK-FF kedua sampai keempat dihubungkan ke output Q' JK-FF sebelumnya. Contohnya JK-FF pin K kedua dihubungkan ke JK-FF pin Q' pertama dan seterusnya.
- Pin Q' dihubungkan ke pin K seperti yang dijelaskan di langkah ke-3. Pada JK-FF terakhir dibiarkan kosong saja tanpa dihubungkan ke manapun.
- Pin Q berfungsi untuk mentrigger seven-segment display.
- pada pin Q pertama dihubungkan ke NAND gate dan pin R di JK-FF kedua menggunakan NOT gate untuk mengubah HIGH menjadi LOW agar seven segment kedua bisa kereset.
- pada pin Q kedua dihubungkan ke NAND gate yang sama dengan pin pertama dan pin R di JK-FF ketiga menggunakan NOT gate dengan tujuan yang sama seperti di JK-FF kedua.
- kemudian NAND gate tersebut akan dihubungkan ke VCC seven-segment pertama dan juga ke pin AND gate(akan digunakan pada langkah selanjutnya) menggunakan NOT gate.
- pada pin Q ketiga dihubungkan ke AND gate yang sama seperti langkah ke-3 dan pin R di JK-FF keempat. kedua-duanya dihubungkan menggunakan NOT gate.
- AND gate tersebut kemudian dihubungkan ke VCC seven-segment kedua.
- pada pin Q ketiga lagi dihubungkan lagi ke AND gate yang baru dan juga pin Q' dari JK-FF keempat membentuk AND gate baru yang kemudian dihubungkan ke VCC seven-segment ketiga.
- pada pin Q keempat dihubungkan langsung ke VCC seven-segment keempat menggunakan dioda.
- pada pin Q dan R kelima dihubungkan ke *AND gate* dan akan dijelaskan lebih lanjut fungsinya di step selanjutnya. Selain itu juga dihubungkan ke *OR gate* dan kemudian OR gate tersebut akan terhubung ke pin R di JK-FF pertama.
- OR gate pada langkah ke 8 akan menerima input dari push button untuk mereset data yang sudah ada.
- fungsi dari 7 langkah diatas adalah memastikan bahwa seven-segment akan menyala dengan teratur. contohnya saat diberikan input pertama dari keypad yang akan menyala adalah seven-segment pertama saja dan seterusnya.
- AND gate dari langkah ke 8, akan dihubungkan lagi pin A=B dari comparator yang berfungsi memberi tahu input yang diberikan dari keypad dan counter(step 6).
Step 5: IC Comparator
IC 74LS85 memiliki 11 input dengan 3 input(A>B, A=B, A) dan 3 output(A>B, A=B, A)
pada keypad doorlock ini akan menggunakan A=B. IC ini akan membandingkan password yang sudah disimpan di counter dan input keypad. Apabila hasilnya sama maka keypad akan terbuka, itulah kenapa menggunakan A=B.
A adalah input dari keypad yang sudah dikirim ke encoder, A0,A1,A2, dan A3(input yang sama seperti IC 74LS47) dengan urutan A,B,C,D sedangkan B adalah input dari IC counter yang akan dijelaskan distep berikutnya.
Step 6: Counter
IC 74LS160 adalah 4-Bit Synchronous Programmable Counter IC. IC ini mampu menyimpan data sebanyak 4 bit. fungsi dari IC ini di rancangan ini adalah untuk menyimpan kata sandi untuk keypad doorlocknya apabila input dari keypad sama dengan input di IC ini maka keypad doorlocknya akan terbuka, IC ini akan dihubungkan ke IC comparator di step sebelumnya di pin B0, B1, B2, dan B3. Pada keypad doorlock ini akan menggunakan 4 IC 74LS160 untuk menyimpan 4 kombinasi angka.
IC ini memiliki 4 input, pin DO, D1, D2, dan D3. Input ini akan dihubungkan ke logic state. logic statenya akan bernilai 0000-1111, dengan 0000 = 0 - 1111 = 15. Keypad ini hanya memiliki nomor dari 0-9, terus untuk nilai 10-15 adalah tombol di keypad yang diberikan warna merah.
Pin CLK akan dihubungkan ke clock.
Pin ENP dan ENT di IC pertama akan dihubungkan ke catu daya untuk memberikan tegangan listrik, sedangkan ENP dan ENT di IC kedua sampai keempat akan dihubungkan ke output yang berasal dari RCO di IC sebelumnya, dan untuk RCO di IC terakhir akan dibiarkan saja tanpa dihubungkan kemana pun. fungsi IC kedua sampai keempat yang dihubungkan ke RCO adalah agar memberikan info ke IC sebelumnya bahwa input dari keypad sudah selesai, contohnya disaat keypad dimasukkan input pertama, ICnya akan menerima input tersebut dan mengirimkan ke IC selanjutnya untuk memproses input selanjutnya dan juga agar 4 IC counter tersebut bisa saling terhubung membentuk 4 kombinasi angka.
IC ini memiliki 5 output, pin Q0, Q1, Q2, Q3, dan RCO, untuk pin Q0, Q1, Q2, Q3 akan dihubungkan ke OR gate, cara dihubungkannya adalah menghubungkan Q0 dari 4 IC counter tersebut ke OR gate, Q1 dari 4 IC counter ke OR gate, dan sama juga untuk Q2 dan Q3. OR gate akan bernilai HIGH apabila salah satu dari inputnya adalah HIGH, oleh karena itu pengunaan OR gate disini untuk mengambil data dari IC counter dan mengirimnya ke IC comparator. Selain itu output dari pin Q0-Q3 juga akan dihubungkan ke pin LOAD di input counter tersebut menggunakan NOR gate. (Q1 dan Q3 diberikan NOT gate).
*Pin MR akan dihubungkan distep berikutnya*
Step 7: JK-FF Shift Register
IC 74LS138 adalah IC decoder dan demultiplexer 3 to 8, dengan 3 input dan 8 output.
Pada foto tersebut A,B, dan C adalah input sedangkan Y0-Y7 adalah output(IC-nya dimirror untuk mempermudah merangkai).
Pin E1 akan diberikan logic state HIGH, pin E2 dan E3 akan dihubungkan ke ground.
JK-FF shift register yang dipakai disini bisa dicari dan dilihat diinternet dengan mudah. IC JK-FF yang dipakai adalah IC 4027. Fungsi dari shift register ini adalah untuk menukar data yang ada di counter. Contohnya disaat pengguna memberikan input pertama dari keypad, comparator akan membandingkannya dengan data yang tersimpan dicounter pertama. Namun, disaat pengguna memberikan input kedua, comparator akan tetap mengambil data counter pertama yang membuat keypad doorlock ini tidak bisa menggunakan 4 kombinasi angka. Oleh karena itu shift register ini akan mengatasi masalah tersebut, apabila input pertama diberikan dan sesuai dengan counter di comparator yang kemudian akan mengirim data ke shift register, shift register ini akan langsung mengshift data menjadi counter kedua dan seterusnya sampai dengan counter keempat.
*JK-FF SHIFT REGISTER*
- pin J pertama-keempat akan saling terhubung dan dihubungkan ke output comparator pin A=B(yang terhubung ke AND gate).
- pin CLK dihubungkan ke sumber clock.
- pin K di IC pertama akan terhubung ke ground, sedangkan pin K di IC Kedua hingga keempat akan dihubungkan ke pin Q' di IC sebelumnya.
- pin Q', sepertinya yang dijelaskan di langkah ketiga pin Q' dihubungkan ke pin K di IC selanjutnya kecuali untuk pin Q' di IC keempat tidak dihubungkan ke manapun.
- pada IC 4027, pin Q dan Q' adalah pin output. Output dari pin Q' akan terkirim ke pin K untukmemberikan data kepada IC selanjutnya sedangkan output dari pin Q akan terkirim ke pin R di IC berikutnya dan juga ke output A, B, C di IC 74LS138.
- pin Q akan terhubung ke pin R di IC berikutnya dan ke input A di IC 74LS138. Seperti yang dijelaskan diatas shift register berfungsi untuk mengshift data yang ada di counter. Oleh karena itu, output dari pin Q akan saling terhubung dengan input di pin A dan mengirim datanya ke IC berikutnya sehingga shift berhasil dilakukan dan sama juga halnya dengan input B dan C.
- pin R di IC pertama akan dihubungkan ke button reset dengan menggunakan OR gate, yang apabila buttonnya ditekan maka akan mereset shift registernya.
- pin Q yang terhubung ke pin R akan diberikan NOT gate.
Step 8: Alarm
Keypad Doorlock ini memiliki perlindungan tambahan yaitu adanya alarm. Cara kerja alarmnya adalah apabila pengguna salah memasukkan input kata sandi sebanyak 3x maka alarm akan tertrigger dan akan berbunyi(buzzer).
Alarm ini menggunakan JK-FF untuk mengaktifkannya, untuk JK-FF sendiri sudah dijelaskan distep sebelumnya, bedanya kali ini hanya menggunakan 3 IC 4027. Shift register ini akan mengambil data dari shift register di step 4.
Setiap kali input salah atau tidak sama dengan data yang ada counter maka ICnya akan tertrigger. Contohnya disaat pengguna salah memasukkan kata sandinya, maka IC 4027 yang pertama akan tertrigger dan mengshiftnya ke IC selanjutnya, disaat pengguna salah lagi untuk kedua kalinya maka IC kedua akan mengshift lagi ke IC selanjutnya, dan disaat salah untuk ketiga kalinya maka alarm akan langsung berbunyi yang memberi tahu bahwa kata sandi telah dimasukkan salah sebanyak 3 kali. Alarm hanya bisa dimatikan dengan memasukkan kata sandi yang benar.
Step 9: Doorlock
Step ini adalah step yang terakhir, dimana kita akan merangkai bagian doorlocknya. Apabila inputnya sudah benar maka relaynya akan terbuka dan LED juga akan menyala.
Apabila kata sandi yang dimasukkan salah maka LED merah akan menyala, yang bisa dilihat di bagian output comparator pin AdanA>B. Pin A=Bakan terhubung keANDgate bersama denganpinB danCdari IC 74LS138. AND gate hanya akan mengeluarkan outputHIGHapabila semua inputnya HIGH, oleh karena itu pin A=B, B, dan C harus HIGH(TRUE). AND gate tersebut akan terhubung ke LED hijau yang akan menyala saat kata sandi yang dimasukkan benar.ANDgatenya juga akan terhubung ke relay yang akan aktif apabila kata sandinya benar.
AND gatenya juga dihubungkan ke IC timer LM555, fungsi dari IC dirangkaian ini adalah mengecek waktu keypad doorlock. Apabila doorlocknya terbuka lebih dari waktu yang sudah ditentukan(32 detik) maka alarmnya akan berbunyi. Selain itu keypad doorlock ini juga memiliki fitur autolock, jika doorlocknya tidak dikunci dalam waktu yang sudah ditentukan(40 detik)(shift register) maka shift register akan mereset data dan relay akan otomatis terkunci.
*Waktunya bisa diatur dengan mengubah nilai Resistor dan Kapasitor*
Step 10: Video Penjelasan
Step 11: Thank You
Dibuat oleh: Gary Austen dan Jalvin Chrisnanda - Computer Engineering - Binusian 2024 - Bina Nusantara University




