Introduction: Old PC Recycled Regulable Power Supply
Recicled old computer Regulable power supply.
For more information visit: Brico3d
Step 1: Electronics1
Identify the wires and eliminate what you don't need.
Step 2: Electronics2
Connect 230V ac input directly with electronic board. Then use the switch to control ON/OFF with green wire.
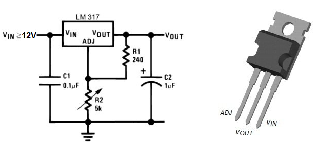
Step 3: Elecronics3
Build or buy the regulator circuit.
Step 4: Monting1
Mount all electronics like the schematics.





