Introduction: π DIY Wi-Fi Router UPS With Auto Changeover
If you face frequent power cuts that disrupt your Wi-Fi or internet connection, this project is for you.
Build your own Wi-Fi Router UPS (Uninterruptible Power Supply) using a 2S 8.4V battery pack, XL6009 boost converters, and automatic changeover circuit.
This UPS instantly switches to battery backup when the main power fails, keeping your router and ONT online without reboot or delay.
βοΈ Project Highlights
- Automatic Changeover β Zero delay
- 2S BMS for battery protection and charging balance
- 8.4V Li-ion Battery Pack (2Γ18650 cells)
- 12V Input, 2Aβ3A
- 4 Outputs β 12V, 12V, 9V, 5V USB
- LED Indicators for Charging, Full, Power, and Battery Level
- Compact PCB Design (EasyEDA/KiCad)
- Designed for Router, ONT, CCTV, or IoT Devices
Supplies
Components Required
- XL6009 Boost Converter IC β 2 pcs
- 18650 Li-ion Battery (3.7V, 2200β3000mAh) β 2 pcs
- 2S Li-ion BMS Module (8.4V, 10A) β 1 pc
- Schottky Diode (1N5819 or SS34) β 2 pcs
- Electrolytic Capacitor 470Β΅F/25V β 2 pcs
- Electrolytic Capacitor 100Β΅F/16V β 2 pcs
- Resistor 10kΞ© β 2 pcs
- Resistor 100Ξ© β 2 pcs
- LED β Red (Charging Indicator) β 1 pc
- LED β Green (Full Charge Indicator) β 1 pc
- LED β Blue (UPS ON Indicator) β 1 pc
- DC Power Jack (5.5mm) β 4 pcs
- USB Port (Type-A Female) β 1 pc
- Slide Switch (ON/OFF) β 1 pc
- 12V DC Adapter (2Aβ3A) β 1 pc
- Heat Sink for XL6009 β 2 pcs
- PCB Board (Mini Router UPS V4 Layout)
Step 1: β‘ Input Specifications
Input Voltage: 12V DC
Input Current: 2A to 3A
Power Adapter: 12V SMPS or Router Adapter
Step 2: π Battery Pack Configuration
Battery Type: Li-ion 18650
Battery Count: 2 Cells in Series (2S)
Battery Voltage: 7.4V Nominal / 8.4V Full
Battery Capacity: 2200mAh to 6000mAh (depending on cells)
Battery Protection: 2S BMS Module
Step 3: π Output Specifications
Output 1: 12V, 0.5A (Router 1)
Output 2: 12V, 0.5A (Router 2 / ONT)
Output 3: 9V, 1A (Switch / CCTV)
Output 4: 5V, 1A USB (Wi-Fi Dongle / Mobile)
Step 4: πͺ Circuit Description
Discover Easy, Affordable, and Reliable PCB manufacturing with JLCPCB!Register to get $70 New customer coupons:https://jlcpcb.com/?from=EST
Special Deal: Get a $30 coupon for JLCPCB premium 6-layer PCBs: https://jlcpcb.com/6-layer-pcb?from=getcoupon
- Power Input Section β The 12V adapter powers the circuit and charges the batteries simultaneously.
- Battery Management Section β The 2S BMS ensures balanced charging, overcharge and discharge protection.
- Boost Conversion Section β XL6009 ICs step up battery voltage (7.4β8.4V) to fixed 12V and 9V outputs.
- Auto Changeover Section β Schottky diodes switch power sources seamlessly when the input fails.
- Indicator Section β LEDs display charging, full battery, and UPS ON status.
Step 5: π§ Working Principle
- Normal Mode (AC Power ON)
- Router is powered directly from the 12V input.
- Battery charges via BMS module.
- LED shows βChargingβ (Red) or βFullβ (Green).
- Power Failure Mode
- Power automatically switches to battery (8.4V boosted to 12V).
- Router and ONT continue running without disconnection.
- LED shows βUPS Activeβ (Blue).
- Auto Recovery
- When mains returns, circuit switches back to input power instantly.
- Battery charging resumes automatically.
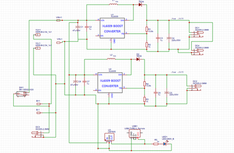
Step 6: π Circuit Diagram
This schematic includes two XL6009 boost converter modules, 2S battery pack, auto changeover diodes, and LED indicators for charging states.
Step 7: π§Ύ PCB Layout
The compact 2-layer PCB is designed with:
- Dedicated DC jack outputs (DC1βDC4)
- Separate tracks for input and battery
- Easy solder pads for BMS, battery, and converter modules
- Space for heat sinks and indicator LEDs
Step 8: π Battery Pack Wiring
Step 1: Connect two 18650 cells in series (B+, Bβ).
Step 2: Connect BMS board between cells (B+, Bβ, BM).
Step 3: Connect B+ and Bβ from BMS to UPS board.
Step 4: Use a 2-pin JST connector for easy removal.
Step 9: π Output Connections
DC1: 12V Output (Router)
DC2: 12V Output (ONT)
DC3: 9V Output (Switch)
USB Port: 5V Output (Wi-Fi Dongle / Charging)
Step 10: π‘ LED Indicator Description
LED1 (Red): Charging
LED2 (Green): Full Charge
LED3 (Blue): UPS ON
LED4: Battery Percentage (Optional)
Step 11: π§ Safety Notes
Use only matched 18650 cells of the same brand and capacity.
Ensure proper heat sinking for XL6009 converters.
Use Schottky diodes for fast switching and minimal voltage drop.
Insulate all terminals properly.
Avoid over-discharge below 6.0V.
Step 12: π― Performance Results
Discover Easy, Affordable, and Reliable PCB manufacturing with JLCPCB!Register to get $70 New customer coupons:https://jlcpcb.com/?from=EST
Special Deal: Get a $30 coupon for JLCPCB premium 6-layer PCBs: https://jlcpcb.com/6-layer-pcb?from=getcoupon
Input Voltage: 12V DC
Battery Voltage (Full): 8.4V
Battery Voltage (Cut-off): 6.0V
Backup Time (2Γ2200mAh): 2.5 β 3 hours
Backup Time (2Γ3000mAh): 4 β 4.5 hours
Changeover Delay: 0 milliseconds (instant)
Charging Time: 3 β 4 hours
Efficiency: 88% β 92%
Load Support: Wi-Fi Router, ONT, CCTV Camera, or IoT Node
Step 13: π§© Advantages
Continuous internet connection during power failure.
Compact and easy to mount near router.
Automatic charging and cut-off protection.
Supports multiple DC voltage outputs.
Plug-and-Play design for home or office use.
Step 14: π Conclusion
This DIY Wi-Fi Router UPS is an ideal low-cost backup solution for routers, modems, and network devices.
With auto changeover, 2S BMS safety, and multi-output support, youβll never lose your connection again.





