Introduction: Build a Simple Water Level Control
About 20 years ago, a friend of mine came to me saying that he had to repair a customer’s water level control made out of electromechanical relays which was falling apart. He understood that the original control relied on conductivity of water. The customer didn’t want any type of float switch so he had to stick to the way it was meant to work.
He could start the pump whenever water fell below the “low” level electrode and pump would stop once it reached the “high” level electrode but, as water was consumed and its level barely dropped just below “high”, his circuit would re-start the pump just to stop it as soon as “high” electrode was touched by water again. This process kept going on and on until he switched power off. His circuit was oscillating which was not good for a 5 HP water pump or any pump at all.
He needed help. At this point I asked him that instead of working with relays, wouldn’t it be nice if the control were electronic which would probably be less expensive, more reliable and have a longer life?
I intended to build a kit for Club Jameco out of how I remembered this control worked and this is what this instructable is all about.
*** Disclaimer: This kit is meant to operate with equipment such as line operated water pumps or motor starter relays and/or contactors at lower control voltages. Line voltage is dangerous and if mishandled can cause injury or death. If you are not familiar or have not worked with line operated equipment, have a licensed electrician do the power wiring for you. This kit is meant to be educational in nature and can be used with line operated equipment if National Electric Code guidelines are followed. ***
Step 1: Proposed Control Slide Show
The slide show included in this instructable shows the basic operating theory behind this control. It assumes that the pump is a small plug-in pump. This control has a small 12V coil relay whose contacts are rated at 10A 120V. You can select any relay to suit your water pump's power source.
Step 2: Suggested Circuits for Bigger Pumps.
120Vac Pumps
The first schematic shows how to adapt the water level control to bigger pumps still rated at 120Vac. You would have to get a Power Relay part number AD-PR40-1C-120A from Automation Direct dot com. This is a SPDT (Single Pole Double Throw) relay, which means it has only two sets of contacts and three terminals for one line only. One set of contacts is NO (Normally Open) and the other one is NC (Normally Closed) with one terminal common to both. The circuit shows the Normally Open contact.
Click here to get AD-PR40-1C-120A.
This Power Relay coil is rated at 120Vac so our controller will be able to switch it on/off safely. The contacts of this Power relay are rated at 40A 300Vac. This is more than enough for pumps up to 1HP at this voltage.
240V Pumps
To switch on 240Vac pumps, you would need a relay with two sets of contacts such as Automation Direct Part Number AD-PR40-2A-120A. This relay’s coil is also rated at 120Vac so our water level control can switch it on/off at rated voltage. The second schematic shows how a pump up to 2HP can be wired for proper operation.
Click here to get AD-PR40-2A-120A.
These relays should be placed in an enclosure for safety.
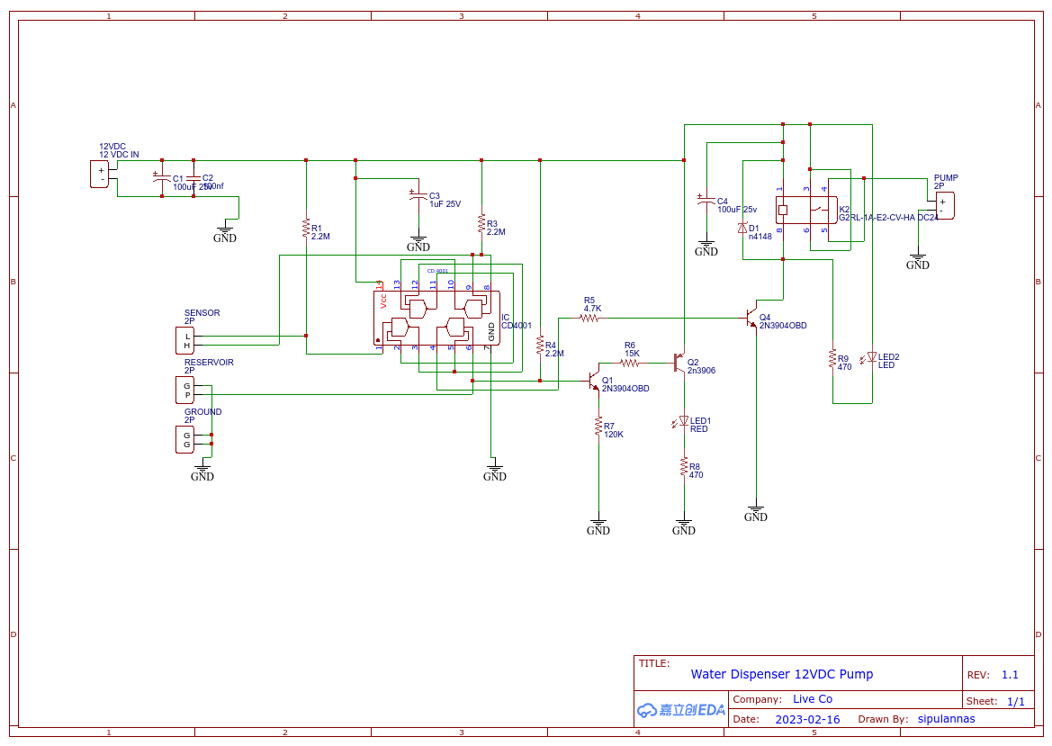
Step 3: The Schematic
This schematic was originally drawn using CadSoft EAGLE software for PCB design. As it seemed hard to read it has been modified for clarity. A small step-down 120Vac:12Vac transformer rated at 250mA feeds the on-board power supply through terminals X1-1 and X1-2. The transformer provides the low voltage required for the control plus galvanic isolation between control circuitry and the mains. In order to keep parts number at a minimum, a CMOS CD4001 circuit was used so only one supply voltage is needed for both, control circuitry and relay.
In addition to what was shown in the slide show, this control circuit includes two LEDs, one green LED to show when pump is running and a red LED to show when control is in pump protect mode. The green LED comes on every time the relay comes on. This LED –and its current limiter resistor- is in parallel with the coil of the relay. If red LED is on, pump and green LED will stay off even if pump is required to come on. Once red LED goes out then pump and green LED may come on if needed.
The circuit formed by transistors Q1 and Q2 is designed to turn on the red LED (Pump Protect) whenever there is no water between pump protect electrode and ground electrode at pump reservoir. Q1 comes on as soon as water level drops below pump protect. Q1 base current is too small, less than 1 micro Amp. Q1 and Q2 are wired as a Darlington pair so Q2 can turn on the red LED when required. Once there is water between pump protect and ground electrodes, Q1 turns off causing red LED to go out.
IC1-B gate works sort of an AND gate. This means, whenever main tank needs to be filled up and pump protect is false, this gate turns on transistor Q3 which will turn on the water pump.
Step 4: The Printed Circuit Board
I like designing electronic gadgets as a hobby. However, any time I had to build one, I did it with general purpose prototyping boards using the point-to-point soldering technique.
I had never done any PCB before, so, I had to learn how to make my own. I learned from this instructable:
https://www.instructables.com/id/Turn-your-EAGLE-schematic-into-a-PCB/
Eagle files for this controller are included in this step. By the way, the PCB shown in this instructable is the first PCB I ever made.
When etching time came, I chose what looked to me as an environmentally friendly method, see:
https://www.instructables.com/id/Stop-using-Ferric-Chloride-etchant!--A-better-etc/
If building your own PCB or doing point to point soldering on prototyping boards is not your thing, you can click on the following link to buy this water level control as a kit from Jameco which includes everything you need except the transformer:
Attachments
Step 5: Parts List
Resistors
3x - 2.2M ohm 1/4W (R1, R2, R3)
1x - 4.7K ohm 1/4W (R4)
1x - 120K ohm 1/4W (R5)
2x - 470 ohm 1/2W (R6, R7)
1x - 15K ohm 1/4W (R8)
Capacitors
1x - 330uF 63V (C1)
1x - 220uF 25V (C2)
1x - 1uF 63V (C3)
Semiconductors
5x - 1N4004 (D1, D2, D3, D4, D5)
1x - CD4001 (IC1)
1x - 7812T (IC2)
1x - Green LED (LED1)
1x - Red LED (LED2)
2x - 2N3904 (Q1, Q3)
1x - 2N3906 (Q2)
Miscellaneous
1x - 12V coil Relay (RLY1) Jameco P/N: 144186
4x - 2 Terminal connector (X1, X2, X3, X4) Jameco P/N: 2094485*
1x - Printed Circuit Board Eagle files included in step 3
1x - 14pin IC Socket
1x - 120V/12V @ 250mA transformer or AC-to-AC wall adapter, Jameco P/N:2076543
*This P/N was replaced to match PCB pin spacing. Old P/N was 2094506
Step 6: Assembly
Solder in passive components first, this includes resistors and electrolytic capacitors paying attention to polarity marks. Next, solder in power supply components such as diodes and voltage regulator paying special attention to polarity as well. Use a clip-on heat sink between solder joint and the body of semiconductor as shown in pictures.
Install the 14-pin IC socket and solder it in place. Use just enough solder for each pin to keep adjacent pins from shorting together with excess solder. Note the position of the notch on one side.
Using an external +15V DC Power Supply (or two +9V batteries in series) and a couple of alligator clips, connect the (+) output of this power supply to the anode of D1 and the GND output of the power supply to the cathode of D4. Measure voltage between pins 14 (Vdd) and 7 (gnd) of the IC socket which should be +12V +/- 2%.
If this voltage test proves successful, proceed to next step.
Step 7: Finish Assembly
Install 2N3904 NPN transistors into Q1 and Q3 positions making sure all terminals go into their corresponding holes. Attach the clip-on heat sink before soldering each lead with the right amount of solder and wait at least 20 to 30 seconds before moving to next lead of same device. Do the same with 2N3906 PNP transistor on Q2 position. Install the green LED into the LED1 position. The shorter lead is the cathode and should go where the cathode lead is marked on the PCB. If LEDs are reversed they won't turn on. Attach clip-on heat sink to the lead you will solder first, wait 20 to 30 seconds before soldering the anode. Do the same with the red LED into the LED2 position.
The remaining terminal connectors come with two terminals each. Install one connector each into X1 and X4 positions and solder in place with the terminals facing to the edge of the PCB. The terminal connectors used come with a sliding lip on one side and a groove on the other. Take the remaining two connectors and put them together by sliding one connector's lip into the other connector's groove so they stay attached and insert them into X2 and X3 positions and solder in place with terminals also facing to the edge of the PCB.
Install the relay into RLY1 position and solder it in place. This completes the assembly of the controller board. In order to have the controller ready for testing, insert CD4001 into IC socket.
Step 8: Final Testing
Place your assembled controller board on an insulated surface such as a file folder or notebook on your workbench to avoid shorting the solder joints with any lingering conductive material still sitting on your work surface. Get a couple of one foot 24AWG segments of wire and strip the ends. Insert one wire's end into the terminal marked as "Ground", then insert the another wire into the terminal marked as "Pump level protection" leaving the other ends loose without touching one another.
This is a test with the same DC power supply used in step 6. Connect it the same way to power up the circuit. At this point, the CD4001 should already be inserted into its socket. Once power is applied to the board and assuming everything was properly assembled, the red LED should come on. If you put together the two stripped ends of the wires previously attached, the red LED should go out and the green LED should come on and one click should be heard coming from the relay. Separating the wires' ends should turn off the green LED and the red LED on while hearing another click from the relay as it de-energizes. This proves the circuit is working.
Get yourself a small shallow container and fill it up with water. With the circuit still energized, the red LED on and the two wires not touching to each other, dip both stripped ends into the container with water. The red LED should turn off and the green LED should turn on with one click heard from the relay. Remove the wires from the water and the green LED should go out, the red LED should turn on with a click heard from the relay. If this goes as outlined, then it is working properly.
AC transformer test:
Now it's time to test that the controller will work with 12VAC coming from the 120V/12V 250mA transformer. Connect the transformer's 12VAC leads into the connector marked as 12VAC IN. Plug the transformer's primary through an extension cord into a wall outlet and the board should perform the same as with the DC power supply. If this is the case, then it's time for next test.
Water Pump test simulation:
Get another pair of wires of about the same length as the wires already connected to the controller board, strip their ends and insert one in the "Low level" terminal and the other in the "High level" terminal. With the pump protection and ground wires already dipped into the water container, the green LED should be on. Dip the "low level" wire end into same water and the green LED should still be on, then dip the "High level" wire also into same water container and the green LED should go out with a click heard from the relay. This simulates that the pump filled up the water tank. To simulating water consumption as water level goes down, remove the "High level" wire from the water container and nothing should happen. Then, remove the "low level" wire from the water container and the green LED should turn on and the relay should energize the water pump and the cycle will repeat.
If tests were successful, the controller can now be used in the real world. Before doing it, get yourself a suitable enclosure so no hot voltages are exposed. The electrodes in the water tank can be placed vertically from the top of the tank down into the water. To avoid corrosion, it is recommended to use stainless steel electrodes for longer life. If electrodes go through the wall of the tank, seal properly to avoid leaks.






















245 Comments
6 weeks ago
Hi, Thanks for this great ckt, it works fine. I have a problem, the RED led continiously glows (mild) even if the sump water is full. If the sump water goes low(scenario as per the last slide) the red led glows brighter. Let me know what needs to be done so the red led is completely Off..it should light up only the water goes low..
Regards..
Reply 4 weeks ago
Hi mpbraj!
How far apart are "pump level" and ground from each other? Have you tried testing at different distances?
What type of water are you using? Well water, tap water, distilled water, air conditioning condensate water?
Try placing a 500k potentiometer between "pump level" and ground. Have the pot's center pin wired to either one of the side pins. Turn pot so maximum resistance (500k) is shown across pot. Now, by trial and error you'll test dipping electrodes in water and observe red LED. If red LED still lightly lit, reduce resistance across pot, and try again. At some point during testing you should see the desired effect.
Let me know how it works. We'll figure out a way of it still doesn't work.
rlarios
Reply 4 days ago
Hi, I have kept inside a mug as of now and its a tap water..
As mentoned, have connected the 500k pot, I am getting desired result at pot resistance of somewhere around 103k..
Reply 2 days ago
Hi mpbraj,
You can use a 100K resistor instead of the pot (I assume you already did it).
Congratulations on a job well done. I hope you learned something. I did.
Let me know of any problems. I will try to help you out if anything comes up.
Thanks for your comments.
rlarios.
Reply 22 days ago
Hi, I have kept inside a mug as of now and its a tap water..
As mentoned, have connected the 500k pot, I am getting desired result at pot resistance of somewhere around 103k..
Reply 6 weeks ago
Hi mpbraj!
It seems the resistance of water between base of 2N3904 transistor and ground is higher than expected. Have you tried shorting pump protect and ground electrodes together? This alone should turn red LED off. Please do so and let me know what happens.
Thanks for your comments!
rlarios
Reply 5 weeks ago
My earlier message was wrong, sorry about that...
If I short Pump protect and Gnd, the Red LED goes Off..the pic attached shows the Red Led mildly lit while the Pump Protect and GND still dipped the water(not shorted)as you said water resistance seems high..whats the solution I wanted to install this ckt and use it..
Reply 5 weeks ago
Another pic
Question 4 months ago
hei i tried to make this but i failed, whenever ground make contact with one or all of probe, my pump still on high probe doesnt function, red led for pump level always on. can you help me
Answer 4 months ago
Show me the whole thing. Same ground goes to water tank and pump reservoir.. if red led is on that means pump won't start. If pump doesn't stop once high level electrode had been reached, how did pump start if red LED is on? Let me send you a private message.
Answer 4 months ago
Ok, I saw your schematics. Can you show me where 12V comes from?
Answer 4 months ago
Hi there SyaifulA6,
Sure, I can help you. It's the first comment I got in years.
I have to run an errand now. Once I'm back I'll look into your stuff. Don't worry, it will work.
Regards
rlarios
Question 3 years ago
Thanks for the excellent write up. I have a couple of questions. (I’ll apologize in advance for my ignorance including not always knowing what questions to ask Google).
1. If I were to replace the relay with an SSR like the Omron G3MB-202P without making any other changes to the circuit?
2. How critical is R5’s 120K Ohm value? I am just wondering if I can substitute a 100K resistor instead of getting one I don’t have in stock.
3. Is it requires to have a 1/2 Watt R6/7 470 Ohm Resistor simply for an LED?
Thanks
Answer 3 years ago
Hi calebmcelhaney!
1. I guess you can replace the relay with the SSR you mentioned. The 12V version draws like 20mA, well within the capacity of the transistor.
2. You can omit the pump red LED circuit altogether. It is there just to show that there is not enough level at the pump reservoir. The green LED circuit is directly hooked up to +12V and Q3's collector.
3. Well, think about it, the green LED forward voltage is about 2V. Subtracting these 2V from the supply voltage should give you the voltage drop across the resistor, 12V - 2V = 10V. Current through this resistor = 10V/470 Ohms = 21.2 mA. The power dissipated across this resistor is 0.0212^2 times 470 (i2r loss) = 0.212 Watts! A typical 1/4W resistor would run too hot when used close to its rating and may not last as long as the other components on the board. Therefore, 0.212W x 2 would be 424mW, and as there are no 424mW resistors, a 1/2W resistor should do the trick.
Thanks for your comments and have a great day!
rlarios
4 years ago on Introduction
For me, this is overly complex. I have an ON switch, and just need the relay circuit to cut out pump upon HIGH water .. Could you suggest mods , please ?? tony@peeniwalli.com
Reply 4 years ago
Get yourself a float switch. That's the simplest I can come up with.
Regards
Question 4 years ago
Hi, would this work with high and low level float switches? Also I don't wish to build this just purchase, your current link is not up to date, any pointers as to where I could buy this? thanks.
Answer 4 years ago
Yeah! I'm aware of that broken link. I guess if you start building it now, you'll finish before I can come up with an alternate supplier.
Reply 4 years ago
hello sir i need pcb file of the circuit . please help me my mail id mahawan79@gmail.com
Reply 4 years ago
Okay, got it, thanks for replying anyway.