Introduction: Design and Build a Custom Electric Guitar
One day, perhaps, you were peacefully strumming your guitar when you decided that it just wasn't good enough. Or maybe it is just good enough, but you wish it had an extra string, was super lightweight, had fret markers that light up...and the list of cool, fun features go on...
Well that's what happened to me at least :P
In this Instructable I will take you through the process of designing and building a custom electric guitar, using my build as an example. I will also be including my design files at the end.
This guitar will have 7 strings, have fanned frets, hand wound pickups, custom active circuitry, and LED powered optic fiber side dots. Read on for details!!
Here is a list of tools I used:
- CNC router (or plunge router)
- table saw
- jointer
- planer
- palm sander
- drill press
- hand drill
- soldering iron
- fret saw or backsaw with a 0.6mm kerf
- fret hammer or any small deadshot hammer
- fret crowning file
Most of these should be available at a community woodshop or Makerspace!
Step 1: What's Your Vision?
You might be looking at the pictures and thinking...why the heck does this guitar look like it got its head chopped off? And why are the frets slanted?
I wanted a guitar that was easier to carry around because I move so often. The headless design makes the guitar significantly smaller and lighter. I also wanted a 7 string guitar, mostly because some of my favourite artists used them. The fanned frets make the guitar more ergonomic to play and improves the sound of the strings by making the lower strings tighter.
The body shape of my guitar is practically a direct copy of Ola Strandberg's Boden guitars with a few modifications. Many thanks to him and his Creative Commons license to his guitar body shape.
To begin designing a guitar, you should have a good idea of what you want from it. Perhaps a fanned fret, headless Jazzmaster? The possibilities are endless.
Step 2: Specifications
Now that you know the guitar that you want, it's time to put it down on paper.
General Shape
The first thing I like to decide is the shape of the guitar. Technically an electric guitar can be any shape you want, but some shapes are definitely more comfortable than others. A popular production guitar is often a good starting point.
Neck
1. The scale length determines how tight the strings will be. It is the length of the open string (from nut to when it breaks on the saddle). A longer scale length will make strings tighter. Fender guitars generally have a 25.5" scale length, and Gibsons often have 24.75". These two lengths are good starting points. Note that the scale length is NOT the length of the neck!
2. The width at the nut is often the metric for how wide the neck is. For 6 string guitars, typical values are between 41-44.5 mm. 43mm is often considered the standard. More strings will need a wider nut width. Typical values can be found from guitar specifications.
3. The thickness and shape, or profile, of the neck is very important to the comfort of the guitar. Generally necks are a symmetric oval shape. The thickness is often 19-25mm, measured at the first fret. Asymmetrical necks are becoming more common, where the neck is thicker on one side than the other, which may be more ergonomic.
Bridge and Pickups
Determine what kind of bridge you want for the guitar. Will it be headless? Will it have a tremolo (whammy bar)? Or maybe both, you monster :P
The pickups in a guitar are probably the biggest influence to the sound. Here is an awesome, very detailed, set of FAQs by Seymour Duncan about pickups that have just about everything you need to know.
Material
Guitars are generally made from hardwood.
The fretboard should be a very dense, hard wood. Rosewood and maple are common choices, but there are many alternatives. An oily wood, such as rosewood, will not need to be finished.
The neck should also be a fairly sturdy hard wood. Again, maple is often used, and mahogany.
The body can be made of a softer wood, but a better quality wood will likely sound better. A wood that is too hard and dense will make a guitar very heavy. Common choices are mahogany, ash, alder, and basswood.
Read this for more about tonewoods.
My Specifications (and kind of BOM)
7 strings
25"-26" multiscale <- for more information about fanned frets/multiscale
26 frets (as a result of the multiscale - leftover frets)
46mm neck width
23.5mm thick, asymmetrical neck profile
Black limba body
Maple, padauk, sapele laminate neck
Pau ferro fretboard
Headless tuners and bridge from Mera Guitars
Floyd Rose locking nut and stainless steel zero fret
Hand wound pickups with custom preamplifier
Gold Evo fretwire from LMII (FW55090)
Truss rod from StewMac
Black misc hardware (strap buttons, knobs, screws, springs, foam tape etc.) from eyparts
Step 3: Mapping Out the Fretboard
The neck and fretboard are the most important factors in the comfort and intonation of a guitar. The parameters of the fretboard (distance between frets, width, length...) need to be perfectly calculated and designed in order to achieve a professional quality guitar. Luckily, a tool called FretFind2D makes the process of modelling a fretboard quite a bit easier.

The scale lengths portion is quite self explanatory. The values for string width at nut and at bridge can often be found in the specifications of the nut/bridge if you are buying one. Alternatively, multiply the bridge string spacing (often 10.5mm or 10.8mm) by the number of spaces between the string (5 for 6 strings, 6 for 7 strings) to find the E-e distance. The fretboard overhang value should be at least 2mm to prevent the outer strings from falling off the fretboard. I like to have 3mm-4mm for some extra space.
This model is then exported to a DXF to create the 3D model in your CAD program, or you can use the PDF to create a plan for sawing the fret slots.
Step 4: Modelling the Neck
While CAD is absolutely necessary in a CNC build, it can also be helpful for more traditional router-and-template builds for creating detailed and accurate plans.

Beginning by establishing a centerline, a series of drawings are made, with the imported DXF from FretFind, the body shape, and the headstock shape (or whatever is left of it). Splines are used for the body. The neck shape also determines the neck pocket shape. Note the radii on the corners of the heel, which are required for a router bit to create the neck pocket. In order to create more contact surface between the neck and the pocket, I extended the shape of the neck. This also resulted in space for 2 extra frets! Woo!
The two blue lines show the 2 locations that neck profiles will be drawn to create the shape of the neck.

The blue line here reflects the profile at the first fret, the orange one is the one at the 17th. Note the asymmetrical profile at the first fret, which will, along the length of the neck, transition into a symmetrical profile. This makes the neck feel thicker and more comfortable at the top, yet thinner and faster near the bottom.
Fretboards tend to be 6.35mm (0.25in) thick. To achieve my target 23.5mm thickness, the profiles should be 17.15mm at the maximum. The headstock and region where the neck meets the body should be 25.4mm (1in) thick, meaning all of these surfaces should be a thickness of 19.05mm (0.75in).

The difficult about modelling a guitar neck is the organic surfaces that make up the back. The part that the neck meets the headstock is quite annoying to model. However, it can be broken down into a lofted surface between the first fret profile and the profile outlined by the grey surface. The neck outline and the third line near the top serve as boundary/guide curves for the loft.


After the loft is created, there may be sections of surface that extends OUTSIDE of the boundary set by the neck shape. However, this extra surface will cause issues in the CNC when it will try to carve a surface that is vertically concave - it will not like that. Therefore, the extra surface is intersected with the two extruded parts of the neck shape to create a surface that is no more than 90 degrees.

The carved surface at the heel of the neck is created using the same process, but with these curves shown.

The back surface of the neck is created using a loft between the two profiles, and the neck outline as a guide. These surfaces are joined and a solid created by filling in all the other surfaces required for the neck

The front surface of the neck receives an extruded cut for the truss rod. Dimensions will vary with different truss rods. Here I am using the dimensions from a StewMac Hot Rod. Note the slightly wider slot near the headstock to account for the adjusting nut being wider than the truss rod body.
For now the neck is finished, and we will add finishing touches to it later.
Step 5: Modelling the Fretboard
The fretboard is slightly easier to model, especially since we now have the drawings from the beginning. Using these drawings, the outline of the fretboard, leaving a bit of an overhang for the zeroth fret, is extruded into a 6.35mm (0.25in) solid.

Fretboards have a certain radius on the surface, and values from 7-20 inches are commonly seen. This is easily created using a CNC. The center of that arc is located one radius away the top of the fretboard. This arc, when used to slice the solid, creates our radiused fretboard.


I am going to be embedding optic fibers inside my fretboard to make glowing side fret markers. These extruded cuts allow for these fibers to be routed. A slightly deeper cut for the part where the fibers exit ensures that less material is cut away to possibly preserve tone.


Step 6: Modelling the Body
The body of the guitar is mostly a series of straight extruded cuts. This makes it really easy to model once the shapes are all created. More drawings are made on the body for all the cavities.

The small rectangular cutout near the neck is used for the LED for the side lights. The cutout for the bridge is also created at the far left. I created a custom bridge mounting plate (again, models included), but Mera Guitars does offer pre-made bridge plates. However, they will not fit in this route and you will need to change the cutout. I will attach a model with only the control cavity cut out for those who are interested in using different pickups/bridge/no LED.
Mounting holes for the neck and pots/switch are also created.

The extruded cut of the neck pocket is shown here. The depth that the neck sits in the body is 19.05mm (0.75in). This is a fairly standard depth based off of Fender dimensions.
Pickup cavities should accommodate most of the thickness of a pickup, leaving no more than 2-3mm above the top of the body when bottomed out. Mine are a good standard of 19.05mm. The cutouts for the pickup legs (short legs) are a full 25.4mm (1in). The cavities should leave about 1-2mm around the pickup.
The control cavity and LED cavity are, of course, extruded from the bottom. The offset shapes around the cavities create ridges for mounting the covers.
While designing cavities on the guitar body, make sure to think about how they will be executed. Walls that are too thin may break on a CNC. Corners of cavities will have a radius because an end mill/router bit is round. Some cavities are deep and can only be cut using a larger, longer bit. These factors should be considered when designing.




Arm and belly carves can be created using surfaces extruded along a line. Here I show the process of creating the arm carve. A line representing the end of the arm carve is extruded along a curve, and the resulting surface is intersected with the rest of the body (or used to slice the body).

The belly carve is also created this way, with an arc instead.
Step 7: Last Details

Since all of the parts are now modeled, they can be put together to see how the guitar fits together...oh and I added some texture to make it look pretty and let me imagine what the final product looks like!! :DD
Any assembly problems can be seen here. Once this is together some final touches that were omitted before are added:

The neck bolt drill locations from the body are transferred to the neck and the holes created. Note that I am using threaded steel inserts and so there's a larger pilot hole for installing the inserts, and a deeper, smaller hole in case the bolt extends beyond the insert.
For neck bolt locations, make sure the wall is plenty thick enough so the wood does not break or flex when the string is pulling. Here I have more than 6mm of material between any hole and the edge.

A small cutout, created with reference to the slot on the back of the fretboard, is used for routing the optic fibers out of the neck. Two shallow 1/4 inch drill points are marked (and mirrored on the fretboard) so that dowel pins can be used to invisibly align the neck and fretboard when gluing.

The corresponding clearance holes on the body are created. Cavities for neck mounting ferrules are created.

The cutout for the jack mounting cutout (triangle looking thing near the bottom left corner) is created for mounting a long threaded jack. Again keep in mind that walls should be fairly thick (5-6mm) to prevent the wood from cracking when routed.
Step 8: Prepping the Lumber
Now comes the time to go pick out wood and prep it for the CNC! Unfortunately I seem to have lost the photos of this process :(
Guitar wood - especially for structurally important parts like the neck - should be free from defects such as large knots and worm holes. The body wood should be 2" thick to start as lots of planing will need to happen for a square stock. Don't be afraid to use multiple smaller pieces of wood and glue them together, although professionals say that fewer pieces sound better! The neck wood should be at least 1" thick - I try for 1.5" just for safety. Note that the neck certainly needs to be quite straight. The fretboard generally starts as a 1" thick pieces which is resawn to two 1/2" thick pieces. (In cold cold Canada wood is sold in inches...sorry for the confusion eh)
A lot of the time spent on a CNC is setup and tool changes. I tried to minimize this by running as many operations as I could in a single run. I started by preparing the body/neck wood by:
1. Using a joiner to square up two faces of the raw lumber
2. On a planer, square up all edges (make sure there is extra material for final planing after gluing!)
3. Glue together all pieces of laminate
4. Joint and plane again to final thickness
The fretboard wood is squared on one face, resawn, and then planed to squareness and thickness as stated. A table saw is then used to create a square edge to use as a reference for sawing slots and CNC.
Step 9: Cutting Fret Slots
Before the CNC work begins, I slot the frets manually. While fret slots CAN be done on a CNC. the degree of accuracy is unnecessary and sometimes impossible as an extremely small bit is required.

A to-scale (or as close as possible) printout of my fretboard is glued to the fretboard blank. The centerline should be parallel with the squared edge of the fretboard from the previous step. This is very important for aligning this fretboard to the axis of the CNC. The X's mark known locations (origin, 1 inch, 20 inch?) along the axis for positioning and dowel holes for flipping the part.


I used a square milled aluminum block (wood would do as well, as long as its edges are square) with embedded neodymium magnets as a jig for slotting fret slots. The fretboard is clamped against the table, and the block is then clamped on top of the fretboard against the table. The magnets pull the saw against the block, forming a stable, adjustable, yet simple saw guide. The top of my block also acts as a depth gauge.
The slot should be slightly deeper than the fret tang at the edge of the fretboard (remember the radius?). I used a depth of about 3.5-4mm.
Step 10: CNC - Fretboard

The dowel positioning pins are drilled, through the fretboard and into the spoil board underneath. Then the back of the fretboard is routed. The fretboard is flipped and put back on the dowel pins - this is analogous to a mirror across the X axis, so make sure this change is reflected in the CAD/CAM. Then the radius is routed. Half of the contour is done at a time (on either side of the centerline) with the clamps positioned on the half that is not being cut.
Step 11: CNC - Neck


The neck starts much like the fretboard, with the flat surface first. Dowel location holes are drilled and the truss rod channel is routed.

I like to remove some material with a larger bit so that the router doesn't have to do too much work when carving the neck profile. Two routes are made, offset by about 3mm from the outline of the neck, for the profile section of the neck.

The "headstock" outline is routed, followed by the profile, and then the mounting holes, and the heel outline.

Result of the back

The truss rod and allen key fits!!
Step 12: CNC - Body

The body, again, begins with the dowel positioning holes, and the pocket operations on the bottom, which I seem to not have photos of. The body is then flipped, and the pockets on the front are routed. Here the router is surfacing the arm carve. The best routing direction is outwards from the middle of the body to make sanding easier at the end.

The outline of the body is routed.

The thin wall of the neck pocket here will likely want to crack when routing out the body shape. The solution is to clamp a block of wood in the pocket against the wall to prevent that piece from flexing. Excuse the demolished clamp.

Step 13: Fiber Optic Side Dots

After CNC operations, the fretboard side dot holes are drilled, and side dot material glued in.

For fiber optic side dots, a second hole is drilled in the middle of the side dot material.

The optic fibers are threaded through the holes and epoxied to their respective cutouts. Note that superglue (cyanoacrylate) should NOT be used as it may damage optic fibers. Tape is used to hold the fibers in place temporarily.

After all the optic fibers are trimmed, fill this entire slot with epoxy (this is only partially filled).
Step 14: Fretting
There are many guides about fretting on the Internet, so I'll keep mine short. I used to press my frets with a vise, but this time I tried the old fashioned hammer.

The fret wire from LMII is pre-radiused. This makes it easier to hammer/press into the slot. Hammer down each end, holding the fret perpendicular to the board. Then, work from the each end of the fret with the hammer to the middle, symmetrically, to prevent the not-hammered end from popping out.

A seated fret.
My zero fret is a taller stainless steel fret to raise the strings slightly higher than the other frets, and also to resist wear. I left the 24th and 0th frets until after I glued on the fretboard to hammer, because my CNC flip was inaccurate and the locating dowels on the back of the fretboard caused much too large of an offset :(
Step 15: Finishing Up the Neck
After slightly bevelling the pilot holes for the threaded inserts, I tried to drive in a threaded insert using a screwdriver. Crack! D:

After gluing up the crack, I looked up a method for driving the threaded inserts. It turns out a drill press is quite helpful here.

I cut off the head of a 10-24 machine screw, and threaded on 4 nuts and the insert. The screw is loosely clamped in the drill press so it can still turn, but does not fall out.


The neck is bolted to the table. The drill chuck will hold the insert much more perpendicular than a screw driver. While gently pushing down with the drill press, a hex wrench is used to turn the top two nuts, which will turn the threaded insert, so that it drives into the wood. I used a bit of wax to help it cut.

While on the drill press you can drill the mounting holes for the locking nut (I did this later), with a piece of carpet tape to hold it in place while marking the hole locations. I also drill the exit hole (shown) for the optic fibers.


Using carpet tape, I attached the fretboard to the neck as accurately as possible. Then, I drilled 2 locating holes at the 24th and 1st fret slots (make sure to clamp the neck to the drill press table gently). The drill bits were used to prevent sliding in the gluing process.
The truss rod is placed in its channel and some silicone sealer is squeezed into the channel to stop any rattling. Then the fretboard can be glued to the neck.
Make sure to use enough clamps while gluing. I used something like 8-10 clamps. If the clamps are hard use scrap wood to pad the clamps so as to not damage the neck. Keep the drill bits in while gluing so that the halves do not slide.
After gluing, the frets are sanded down flush against the side of the fretboard. Machining marks are removed from the neck using progressively finer sandpaper grits, up to 600.
I used 4 coats of satin Wipe On Polyurethane from Minwax to finish the neck. The fretboard was masked off during this process.
My technique for leveling and crowning frets came from here. 
I used a long piece of rectangular aluminum pipe as my leveling bar. In the picture you can see a Sharpie'd fret, some flat frets, and some frets that I have crowned, leaving a faint line of Sharpie in the middle. I then went over and gently filed the top of the fret until the Sharpie was cleaned off.
I used the dual-grit diamond fret file from StewMac. Although it is expensive, for any amount of fretwork it is a worthy investment. The "wide" one is REALLY wide, so a "medium" is more suitable for even jumbo guitar frets.
The edges of the frets are then bevelled and smoothed. The tangs are sanded down until they are smooth.

At the end, I went over the ends of the frets using my crowning file to round them off so they don't feel sharp. Here is a solid guide for finishing fret ends.
Step 16: Finishing Up the Body
The hole for the threaded jack is drilled first. This is a pretty big drill, so I drilled progressively larger holes with a horizontal drill press. If that isn't available you can try using a moveable clamp to hold the body in a vertical drill press, or simply using a hand drill.
Using extra long drill bits, the bridge grounding hole and pickup wire holes are drilled. The easiest way to do these on this guitar is to drill them directly into the control cavity. The pickup wire holes should be quite wide to accommodate thick shielded cable.
The pickup mounting holes are drilled with the pickups as guides.
The hole for the LED is drilled where the optic fiber exit would be. A hole for cables is drilled to the neck pickup cavity.
The body is then sanded to 600 grit and 5-10 coats of gloss Wipe On Poly was applied. There's really no technique to Wipe On Poly, just wipe it on real thin and leave 2-3 hours in between coats (follow instructions on the bottle). Since I was going for a more or less raw wood look, I did not sand and buff at the end.
You can also dye the wood with an aniline dye for some colour before the poly is applied.
Step 17: Misc Hardware and Pickups
For this project I wound my own pickups and made some active preamp PCBs. I will not go into this in too much detail, but I've attached a few photos of the process.
I used 42AWG wire, 4000 turns on each bobbin. I didn't really have much of a technique, except just keeping the wire as close to perpendicular to the rotating axis of the bobbin, and trying to keep the coil symmetrical. Each end of the magnet wire is then soldered to a standard 4-wire shielded humbucker cable.
Pickup winding is an art and a science and I have way too much to learn before I can really instruct! Feel free to simply use any 7 string pickup here!

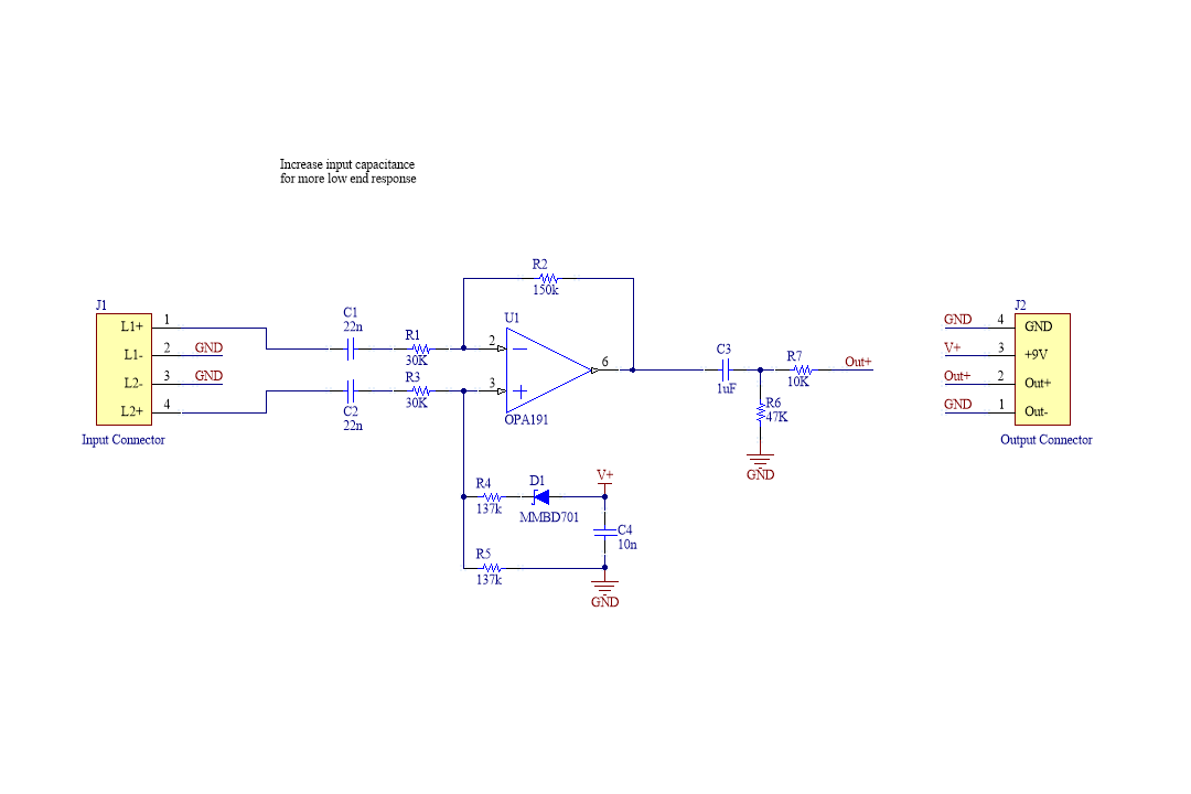
The active preamps are based off of the Electrosmash analysis of the EMG81 pickup. The circuit shown above is the neck pickup circuit I am using. I tuned it by replacing the components with the pickup attached (not powered while replacing, of course). This setup gave me the best tone for the neck pickup. The bridge pickup had R2 replaced with 200K and R4/R5 replaced with 400K. This balanced, higher impedance amplifier gave the bridge a brighter and more aggressive tone.

Awesome purple PCBs from OSH Park!


I also milled my own baseplate for the Mera Guitars tuners (cause I'm cheap). All the holes and rounded slots were done on a manual mill.
Step 18: Putting It All Together
Now that all of the components have been made/purchased, it's time to put it all together.
The bridge plate is installed first. The bridge plate was extremely hard to solder to, so a piece of electrical tape will have to do, as long as the grounding wire contacts the bridge and does not move.
Then the wiring of the cavity is done based on a typical guitar circuit. I started with a 1-volume 1-tone circuit, before later adding an active tone filter I designed (can do Instructable for this if anyone wants). The diagram will vary depending on the pickup/pot configuration you use. These are commonly available on the Internet.
For active pickups, a stereo jack can be used as a switch for connecting the battery.
The pickups are mounted using a screw directly to the wood. Two layers of foam tape were used to pad the pickup so that it doesn't wobble.
The LED cavity holds a small perf board with the LED, a bias resistor, and a switch for turning on the LED. The LED is practically shoved into the hole in the neck pocket.
The neck can now be bolted in and the guitar strung up. The tuners are locking, so the strings will need to be snipped and screwed down. Pull the strings tight when locking at the nut since the tuners do not have much adjustment range.
After playing for a while and marveling at your work, some adjustments will be needed. The standard setup procedure of truss rod, string height, and intonation are needed. Luckily, we don't have to worry about the nut since the zero fret keeps the strings at a perfect height. The saddles have a spring underneath them, and can be adjusted in height by loosening the set screw. The intonation can be adjusted by moving the tuner forwards/backwards.
Step 19: Final Comments
I learned tons about CAD/CAM, woodworking, and electronic design from this project. It was challenging, yet extremely rewarding at the end. Don't be afraid to reach beyond your comfort zone for a project! Bite off more than you can chew - and chew it anyways! :D
The Mera Guitars tuners are a fairly cheap option for a headless system. They are very well made with solid steel and hold tuning very well with their locking mechanism. My only complaint about them is that the high E locking set screw has the tendency to snap the string if tightened too far. However, if loosened, the string will slip and lose tuning. There's a sweet spot that takes some fiddling to find.
The guitar ended up being more playable than many store bought guitars. The customized neck profile and careful fretwork definitely made it feel much better. It is very comfortable and light, making it a pleasure to play standing up or sitting down. One can only dream what a real Strandberg is like!
The design files are attached here in IGS format. The PCB Gerbers are also included. You might need to shimmy around the parts so that they align with your axes, depending on the CAD/CAM program you use. Feel free to comment or send me a message if there are any concerns, suggestions, or if you need another format etc.
I hope this Instructable will help you on your own luthierie journey!!




