Introduction: MiniBeeps: Your Mini Sound Machine
Have you ever had those times where you just want to hit some buttons to play some beeps and notes, well then MiniBeeps is your best choice! it is a 3 by 3 button pad with a piezo buzzer for notes and beeps it also has a loop function to reapet cool notes!
Supplies
Tools:
soldering iron
hot glue gun
3D printer
screwdriver
Materials:
Seeed studio ESP32-C3 (1) Digikey
14mm Piezo Buzzer (1) Digikey
220 OHM resistor 1% (1) Digikey
Adafruit soft 8 by 8mm buttons 10 pack (1) Adafruit
male to male wires (11) Amazon
data USB-C cable (1) Amazon
M3 screws (1) Amazon
costum PCBs JLCPCB
Step 1: Ordering the PCB From JLCPCB
time to order the PCB's! I recommend JLCPCB becuase of there high quality boards and fast fabrication and shipping. to start go to JLCPCB's website and make an account. then download the gerber files at the bottom.
now select Add gerber file and select MiniBeeps.gbr
finely select your board setttings (I left board settings as is) and order!
board fabrication and shipment takes about 5 - 6 days
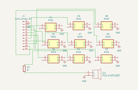
(sorry if the schematic and board is a little messy and wonky its my first PCB that i have made:)
here is the schematic files:
for the Gerber files please click on this link to go to a google drive page to download:
Attachments
Step 2: 3D Printing the Case
i have made a case for MiniBeeps in Tinkercad here are the download files:
the top and bottom go together with a press fit so less screws!
Step 3: Soldering All Parts to the PCB
to start soldering the PCB, first solder the 220 ohm resistor and piezo buzzer. to solder the piezo buzzer make sure that the buzzers legs are in the right spots. the positive leg is the leg where on the body of the buzzer it has a little inward dot on the pin that is positive.
then solder nine buttons into there spots
next grab 11 wires and solder to the PCBs 11 pins
Step 4: Soldering PCB Pins to the XIAO ESP32-c3
time to solder the PCB pins to the XIAO! grab 11 wires here are the connections:
Wires to XIAO:
PCB B1 - XIAO D0
PCB B2 - XIAO D1
PCB B3 - XIAO D2
PCB B4 - XIAO D3
PCB B5 - XIAO D4
PCB B6 - XIAO D5
PCB B7 - XIAO D6
PCB B8 - XIAO D7
PCB B9 - XIAO D8
PCB BUZZER INPUT - XIAO D9
PCB GND - XIAO GND
make sure to solder all pins to the top of the XIAO and bend them down so it fits in the case
Step 5: Hot Gluing XIAO ESP32-C3 to the Case
grab your case bottom and glue in your XIAO into its spot and make sure that all the wires are sitting nicely
Step 6: Screwing PCB Into Case and Putting Everything Together
to start cut off the four legs of the buttons that are on the piezo buzzer chamber. then grab 4 M3 screws and your case bottom, now screw in the PCB onto the the screw pillars. make sure that the piezo buzzer is fitting nicely into its hole as you screw in the PCB. after you have done all that take the case top and button pads and put the button pads into the top case.
then take both top and bottom cases and press them together watch if anything gets stuck or is getting squished so you can move it.
then flip over and your done the assembly!
Step 7: Uploading the Code
to upload the code first download the latest version of Arduino IDE
Board manager:
now go to boards manager (on the left sidebar) and search for esp32 and install the one by Espressif Systems
then go to Tools, Board:, and select esp32 then scroll all the way down until you see XIAO_ESP32C3 and select it as your board.
Uploading the code:
make sure your XIAO ESP32-C3 is plugged in with a USB-C cable
now copy and and paste this code and then press upload!
Step 8: Conclusion
this was a very cool project for me to make and i loved making it because i like music and just playing little notes. i hoped you had a good time to! enjoy your MiniBeeps!
play it with the buzzer facing you
there are some extra functions as well if you hit the bottom left button it will switch octaves and if you hit the one up from it, it will start the loop function witch then if you play notes then hit it again it will keep playing those notes and you can add onto it! to stop your loop just tap it again then it will stop playing.








