Introduction: Simple Analog Amplifiers
Small, low power signals are all around us. Often these signals are at such low power that we can't use the raw signal itself without boosting that signal first. Once boosted, we can collect usable data about what we are observing.

Analog amplifiers are pretty simple to build, but can be daunting. Given the right combination of input signal, gain, and power supplies, it can be quite easy to capture and analyze the small signals all around us.
A background in electronics parts, circuits, and schematics is assumed for this Instructable. These circuits are intentionally left simple and primarily designed for audio signals. Nevertheless, they should work for just about any low power signal out there when the correct parts are used (Check out this awesome DIY ECG monitor for a good example.)
Step 1: Parts List (sort Of)
Analog parts aren't expensive or hard to come by. You can also scrounge up and salvage most of the parts from various devices if you can get your hands on them. Here's the basics:

I will list specific parts with each step since each step presents a different solution, separate from the others. However, you will need a source for each amplifier, and the simplest I could think of was a microphone and its driver circuitry. For that circuit you will need:
- electret microphone. Various retailers sell them, including Sparkfun and Adafruit. Here's the datasheet for the one from Sparkfun.
- 4.7kΩ resistor
- 100nF (104) ceramic disc capacitor
You will also need the following for all of the circuits:
- DC power supply. I used the power supplies on the EE Board, but you can use 2 9VDC batteries to give +9V and -9V supplies like this:

- small speaker. Mine was 8Ω, but I used one at ~30Ω and everything still worked fine. Just remember to keep it small, e.g. ~1" (2.54cm) diameter. Larger speakers require more power, so you run the risk of burning up your amp. The last step shows a good power amplifier driver if you want to upgrade to a larger speaker.
- wires of various lengths
- solderless breadboard
Step 2: Microphone Driver
Electret microphones are simple little devices. In a nutshell, they act like variable capacitors. As sound waves hit the movable diaphragm, the distance between that and the stationary diaphragm changes very slightly. But it's enough to change the capacitance, which is picked up by a small transistor buried inside. That transistor sends out the signal through the two leads at the back of the microphone. They do require a DC power source, but by adding a coupling capacitor on the output, we can effectively negate the DC bias and what we get is the raw analog data.
On the back of the microphone you will see two leads sticking out. The lead that has one or more small traces to the outer metal packaging is the GND pin, and the other is the + pin. Some microphones don't have leads but little solder pads instead and are designed to be surface mounted directly to PCBs. That kind won't work here since we need to be able to plug it into the breadboard.

Now the circuit:


If you connect a small speaker directly to the free end of the 100nF capacitor (green wire), you may get some sound out of it, but probably not. You may also be able to use the raw signal straight into some type of recording device or analog to digital converter (ADC). Also, if you have an oscilloscope, like the Analog Discovery 2 or the Electronics Explorer Board, you can plug the scope lead right into the free end of the 100nF capacitor and visualize the signals. Just blow into or rub your finger over the microphone and you will get a signal on the scope, like this:
//scope image
Whatever you do, the problem is that this signal is really weak, which is the whole point of this Instructable. So let's move on to how we can amplify this signal into something more usable.
Step 3: Single-Stage BJT Amplifier
Bi-polar Junction Transistors (BJTs) are extremely common and useful. (For more on some simple BJT uses, see my previous Instructable.) The hard part is finding the Quiescent point, or Q-point. That's the operating region where the BJT is neither fully on nor fully off, so you can actually use it as an amplifier and not just a solid-state switch. It also allows you to use a single source power supply and still have a voltage swing on the output to the speaker. BJTs are also easier to use as analog amplifiers than MOSFETs because the operating region is not as steep and therefore has more range of input.
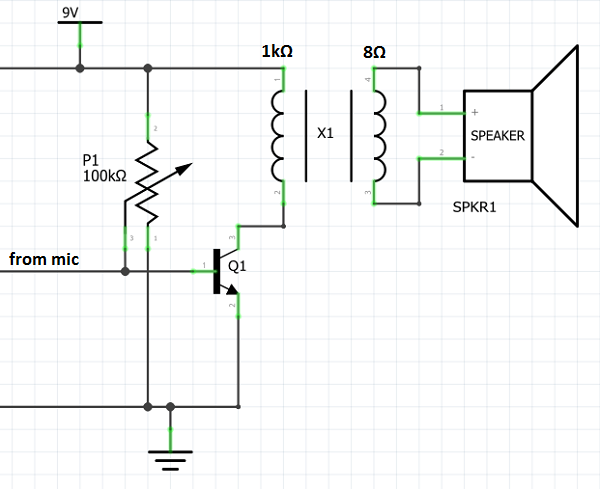
The BJT does a good job amplifying the current coming in from the mic, but by itself it will have a hard time driving a speaker. By adding a small audio transformer, we can convert some of that amplified current into voltage and then drive the speaker.
You will need:
- 2N3904 NPN BJT. I like the 3904, but pretty much any NPN BJT will work.
- 10kΩ potentiometer
- small audio transformer. 1kΩ winding on one side, 8Ω winding on the other.
The circuit:


The transformer will likely be center-tapped on the 1kΩ side, giving you two halves at 500Ω each. You'll have to do some testing with your multi-meter to figure out where the 1kΩ pins are. The speaker then connects directly across the two 8Ω pins.
The potentiometer is set up like a voltage divider and allows you to dial in the Q-point of your particular BJT. Since no two components have exactly the same operating parameters, the Q-point will be different for every BJT you try. This is why you use a pot and not fixed value resistors.
Build the circuit as shown, ensuring that the pot is turned all the way to the left, and plug in the battery. While gently rubbing the mic, slowly turn the potentiometer to the right until you get some sound. As you turn further, the sound will disappear. Be sure to turn slowly since the Q-point is easy to pass.
Here is how the entire circuit performs on the scope, with one channel before the 10kΩ pot (yellow) and the second at the BJT collector pin (blue).

Step 4: Dual-Stage BJT Amplifier
If one is good, two is always better, right? Well in this case, that's actually true. You can use the output from one amplifier to drive the second amplifier, which just gives you more output.
You will need:
- 2X 2N3904 NPN BJTs or equivalent
- 2X 10kΩ potentiometers
- 1X 10kΩ resistor
- 2X 100Ω resistors
- 2X 100μF (0.1mF) electrolytic capacitors
- 2X 100nF (104) ceramic disc capacitors
The circuit:


The two pots are for finding the Q-points of their respective BJTs. Tune P1 while rubbing the mic with your finger until you get some sound, then adjust P2 to clear it up. The Q-point of Q1 is very easy to overshoot, so go slowly.
You can attach scope leads to the output of the mic (yellow) and the output of Q2 (blue) and see the signal gain from the circuit.

This circuit demonstrates how you can cascade electronic components to get more out than either component could do individually. The Darlington transistor, or Darlington pair, is a single component with two cascaded NPN or PNP BJTs. They can be used to drive very high output currents with a very small input current. I will leave you to explore that on your own.
Step 5: Op-amp Amplifier
Op-amps are small ICs that are extremely useful as both amps and filters. (For more on op-amps basics see my op-amp Instructables, Part 1 and Part 2.) They are nice to use because they can provide both + and - voltages to the output, allowing you to capture the full swing of your input signal. The drawback is that you need to provide the + and - voltages (i.e. two batteries) to the IC to allow it to output +/- voltages. If you only have one power supply, it can be tricky, but it is possible to design single source op-amp amplifiers. I leave that to you to try on your own. Good luck.
You will need:
- 1X op-amp IC. I like the OP27 because it is so versatile. You can use almost any op-amp, but some will perform better than others. The μA741 is a great op-amp and should work just fine, but I've had better performance with the same circuits when using the OP27.
- 1X 1kΩ resistor
- 1X 20kΩ resistor
- 2X 9VDC batteries and clips, or some other +/- power supply. The power supplies on the EEBoard and AD2 can be used as well. The AD2 can only supply +/- 5VDC, but that will work just fine for this circuit.
The circuit:


The gain of this amplifier is set by the ratio R3/R2, or 20k/1k=20. You can set the gain to almost any value by swapping out different resistors. You can also replace R3 with a potentiometer to allow for adjustable gain. I started with R3 as a 50kΩ potentiometer, but at more than 20kΩ the circuit squealed really bad, so I just swapped it for a fixed value resistor.
You can see the gain of this circuit by placing one scope channel lead before R2 (yellow) and the other channel at the op-amp pin 6 (blue).

This circuit worked better for me than either of the previous BJT circuits because the op-amp boosts voltage and current at the same time. Op-amps are extremely simple to use and some are powerful enough to drive high current loads. (To be fair, you can also use high current BJTs as well). I tend to default to op-amps when I need to amplify or filter because you can do it without losing much signal integrity and I usually have the parts to provide +/- power supplies.
Step 6: LM386 Audio Amplifier IC
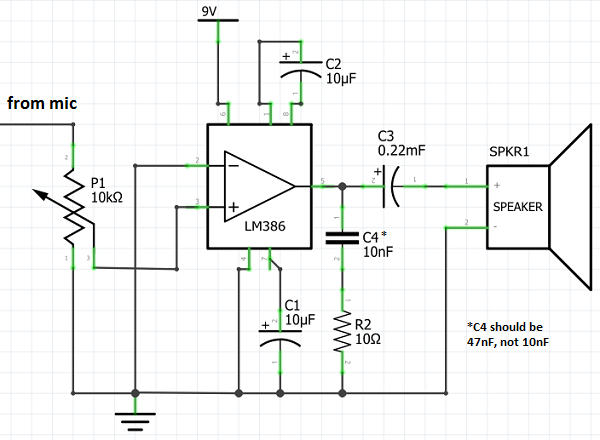
Some ICs are purpose built for amplifying audio signals, like the LM386 or the LM833. Here we'll use the LM386, using a circuit straight off of page 5 of the datasheet.
You will need:
- 1X LM386 IC
- 1X 10kΩ potentiometer
- 1X 10Ω resistor
- 1X 220μF (0.22mF) electrolytic capacitor
- 2X 10μF electrolytic capacitors
- 1X 47nF ceramic disc capacitor (Fritzing doesn't have a 47nF for schematic drawings, just 10nF and 100nF. Go figure.)
The circuit:


The LM 386 is nice to use because you only need one power source, so it can be used well in battery powered applications. Second, it has high gain by default, set to 20 when no capacitor is present across pins 1 and 8, and 200 when you add a 10μF capacitor across those pins. You can also vary the gain anywhere in between by adding a resistor in series with the 10μF capacitor. For example, looking at the datasheet, a 1.2kΩ resistor will give a gain of 50. You can also adjust the volume with the 10kΩ pot without affecting the gain.
Placing scope leads before the 10kΩ pot (yellow) and at the speaker output (blue) will show the amplifier at work.

Step 7: Class B Amplifier
This circuit is fantastic. Its also known as a push-pull amplifier. A straight class B is just the two BJTs, with bases and emitters tied together. The signal goes in to the base junction, then amplified and out the emitter junction. The op-amp is there as a voltage follower, which allows the output to more closely match the output and we get less distortion.
Another thing to keep in mind with this circuit is that you don't get much voltage amplification, if any. Instead you get current amplification. Therefore in order for this circuit to work, we add an op-amp amplifier before the class B to boost the voltage (and the current), then add the class B to boost the current.
The first time I used it was in a previous Instructable and I was pleasantly surprised by how much volume I got from it. The circuits in this Instructable were for loads with low current drain, but this circuit can easily drive a much larger load. I attached a 6" speaker and it was LOUD. The TIP31C and TIP32C BJTs are designed for high current draw, which is what allows for so much volume. Just be aware that you can drain your 9V batteries quickly with this circuit.
You will need:
- +/- 9V supply
- 1X TIP31C NPN power BJT (Q1)
- 1X TIP32C PNP power BJT (Q2)
- 2X OP27 op-amp
- 1X 1kΩ resistor
- 1X 20kΩ resistor
The circuit:


The schematic is simple, but the pins on the BJTs are very easy to mix up. They also don't match the pin diagrams for the smaller 2N3904/2N3906 BJTs. Take your time to make sure all is connected correctly. Also note that while the smaller speaker should work, you will very likely get distortion with it because of how much current this thing can provide. Larger speakers work better for this one.
Step 8: Conclusion

I've only demonstrated a few amplifier examples here, and only with audio applications. The signal to your satellite dish and your cell phone need to be amplified. Radios, TVs, and a host of other common electronics often require signal amplification to work properly. Don't be afraid to explore new ideas and circuits. Failure is an option, and you will often learn more from failure than from success.
As always, thanks for reading. If you have questions, please ask them in the comments below, though PM's are always welcome as well. You just never know when someone else has the same question and that way we can all learn and help each other get better. Have fun building!
Also, please check out the Digilent blog where I contribute from time to time.





