Introduction: Simple PWM Generator
this instructable will show you a neat little circuit to generate PWM (Pulse Width Modulation), that is quick and easily built from components that are likely to be in your collection already!
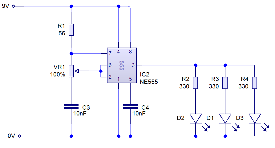
Parts List:
- 1x 555 Timer IC
- 1x 100K Linear Pot
- 1x 100nF Capacitor (Ceramic or Propylene Film)
- 1x 10nF Capacitor (Ceramic or Propylene Film)
- 2x small signal diodes (1N4148/1N5818 etc)
- A 12V DC Power Source
The frequency of the output is dependant on the values of R1 (the pot) and C1. If you require a specific frequency, you can work it out using the following formula:
Frequency = 1.44 / (R1 * C1)
In order to drive inductive loads (motors, solenoids etc.) it is highly recommended to add a transistor/MOSFET onto pin 7 (the PWM output) -- don't forget a free-wheel diode if you do!
If you require finer adjustment of the PWM output you can always add a low value pot in series with R1 (suggested value is ~5K linear).



