Introduction: Bits4Bots - Sound to Light Control Circuit
This sound controlled lights circuit design is used to control the brightness of the lights attached to it in sync with the sound that is being captured by its microphone. This electronic circuit design is very common in disco houses, bars, parties …
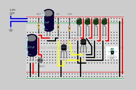
Step 1: Parts List
Resistors 10K 4.7K 1M
Capacitors 1uF, 47uF
Transistors 9014 (Click for datasheet)
3mm Leds
Jumper Wires (Buy now)
Electret microphone
Step 2: Connect the Components
Lets get started.
- Arrange your leds in parallel on the bread board. (The flat side of the led is ground)
- Connect the positive side of the leds to VCC.
- Add a 9014 transistor to the board.
- Connect a jumper between the last leds in parallel and the Collector of the 9014.
- Ground the emitter. (pin 1, EBC)
- The Base of the 9014 is connected to a 10K resistor.
- The 10K resistor is connected to VCC on its other end.
- Next add another 9014. The Collector (pin 3, EBC) will join the 10K resistor and the Base of the 1st 9014.
- Ground the emitter on this transistor as well.
- The Base of the newly added transistor will join a 1M resistor & 1uF capacitor.
Step 3: The Microphone
Finishing up.
- One end of the 1M resistor should connect to the Base of 9014 Q1, connect the loose end to VCC.
- The 1uF capacitor's negative leg is connected to the Base with the 1M resistor.
- The loose end of the 1uF cap is connected to a 4K7 resistor AND the positive leg of the mic.
- The loose end of the 4K7 resistor is goes to VCC.
- Ground the negative leg of the mic.
- The last component is a 47uF capacitor. It is connected to VCC on one end and grounded on the other. This is used to filter the noise.
- Please double check your connections before proceeding.
- You are now ready to apply power (3V-5V) to the bread board :)
Step 4: Test the Circuit
If your circuit is working properly your leds should light up at the sound of your voice or music.
The louder the sound the brighter the leds!
Troubleshoot:
Please note the 1st 9014 we placed on the board is labeled Q2.
Save yourself time check your components and jumpers.
I have spent hours on a circuit I thought didn't work only to find out a had bad parts...even had a jumper wire once go figure!
Like this project?
Become a Bits4Botter by sharing this project & joining my YouTube Channel :) Thanks



